目录
天林首页
卓创集团
智慧房屋
产品中心
智能门窗
全屋智能方案
智慧康养项目
智慧酒店
视频中心
合伙人加盟
卓创新闻
服务与支持
智慧房屋
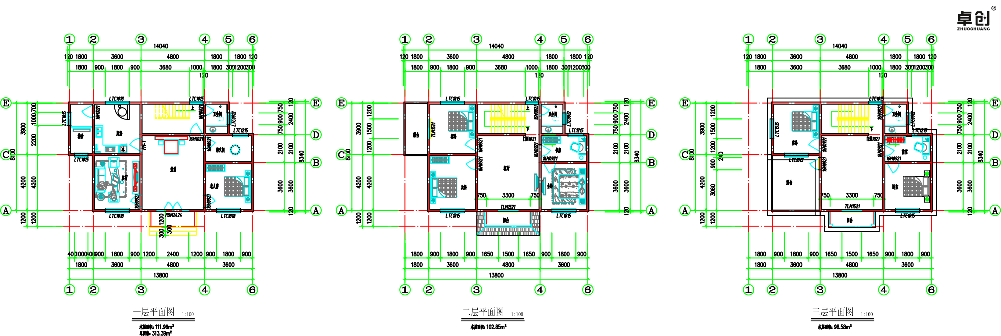
ZC-14三层
三层小洋楼 总面积为313.39平方
微信扫描二维码购买
更多产品